当前位置:首页>>本所简讯

第五届北京地区纪念民族英雄岳飞诞辰921周年大会

图片

2024年3月24日,农历二月十五,《第五届北京地区纪念民族英雄岳飞诞辰921周年大会》在北京岳成律师事务所隆重举行。

本次大会主题是:

扫尽人间莫须有,齐赞律师岳家军!

活动现场岳氏宗亲、各界友人及岳成所律师百余人参加,岳成所国内12家所律师及线上观众共计225人观看了本次纪念活动。

主持人:岳屾山  北京岳成律师事务所高级合伙人、央视特约评论员。

岳律师对各位嘉宾的到来表示了感谢,并对参会嘉宾进行了介绍。

图片

向民族英雄岳飞画像鞠躬致敬

图片

高唱岳飞《满江红

图片

北京岳成律师事务所主任岳运生

敬读祭文

图片
本次纪念活动的祭文通过征稿的形式,向社会各界发出邀请,共收到13篇祭文。为了感谢投稿者对岳成所的关注和支持,岳成所将为投稿者免费担任五年常年法律顾问,代理五折,并为投稿者寄送法律顾问服务证书。
投稿者分别是岳德章、岳志勇、申剑、任婕、王业贵、范一真、黄吉春、成昱、卢金海、阿米提江·麦麦提。
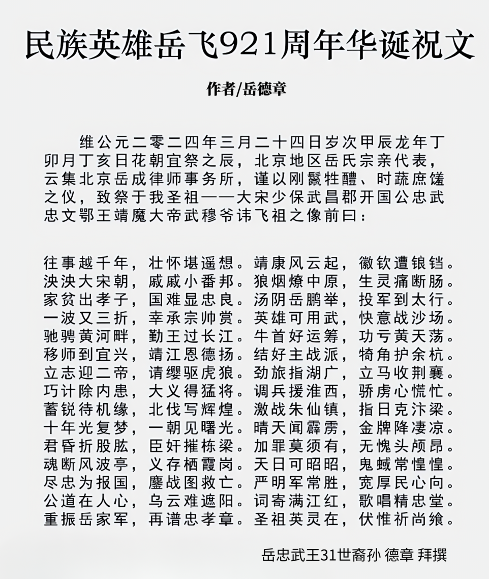
本次活动敬读的是岳德章先生撰写的祭文:
图片

观看岳成所三十辉煌历程

专题片:21世纪律师岳家军

岳成律师致辞

图片

岳成

首届全国十佳律师、北京岳成律师事务所创始人

北京岳成律师事务所创始人岳成律师致辞,对各位嘉宾的到来表示感谢,并介绍岳成所每年举办纪念民族英雄岳飞诞辰活动,为达到三个目的:
一是纪念岳飞诞辰,弘扬岳飞精忠报国的爱国主义精神;
二是每年一度新老朋友在岳成所隆重聚会;
三是介绍岳成所文化,宣传中国律师精神:法治、正义、担当、理性!

嘉宾赠送书法作品

图片

北京市丰台区人民法院原陪审员

李金山(右)

赠送书法作品


嘉宾发言

岳飞以其坚定的爱国情怀、不屈的抗争精神和高尚的人格魅力,成为了中华民族不朽的精神象征。

参会嘉宾纷纷发言,对岳成所举办纪念岳飞诞辰活动表示赞许,并祝愿岳成所和律师岳家军鹏程万里,再创辉煌。

图片

郭训超

中道共赢平台创始人

武警北京某部原政委


图片

岳伟夫

岳飞后裔第二十九世孙

中阿绿色发展合作中心首席顾问

图片

徐维新

黑龙江省驻京办事处原副主任

北京龙商会创会秘书长、党委书记


图片

潘 虹

中国平安虹安全球投资集团有限公司董事长


图片

潘 力

中国传媒大学教授


图片

孙瑞江

食品与国家安全论坛组委会副秘书长

八 

岳运生主任发言

图片
活动最后,岳运生主任表示,举办岳飞诞辰纪念活动,不仅是对中国历史上著名的民族英雄岳飞的深切缅怀,更是一次深刻的法治教育和文化自省。
岳飞诞辰,回望英魂,忠诚勇智,铸就民族精神。岳成所每年举办岳飞诞辰纪念活动,根本宗旨在于持续学习、传承和弘扬民族英雄岳飞精忠报国的精神,为中华民族伟大复兴凝聚精神力量,共绘中华辉煌。