2023年,庆祝建所三十周年,岳成所将三十年来的文化建设进行系统梳理、归纳、完善,总结出文化建设清单32项,并于2024年5月将清单制作成手册,方便全所学习、记忆、执行、宣传、传承。封面封底扉页编后 《文化建设清单手册》是岳成所建所32年来的经验总结,饱含着岳成所丰富的文化底蕴和理论基础,将32项清单制作成手册,让大家更清楚直观地了解岳成所的文化建设。 三十多年的文化建设,沉淀出岳成所的文化底蕴,奠定了岳成所的理论基础,筑牢了岳成所的根基!
2023年,庆祝建所三十周年,岳成所将三十年来的文化建设进行系统梳理、归纳、完善,总结出文化建设清单32项,并于2024年5月将清单制作成手册,方便全所学习、记忆、执行、宣传、传承。
封面
封底
扉页
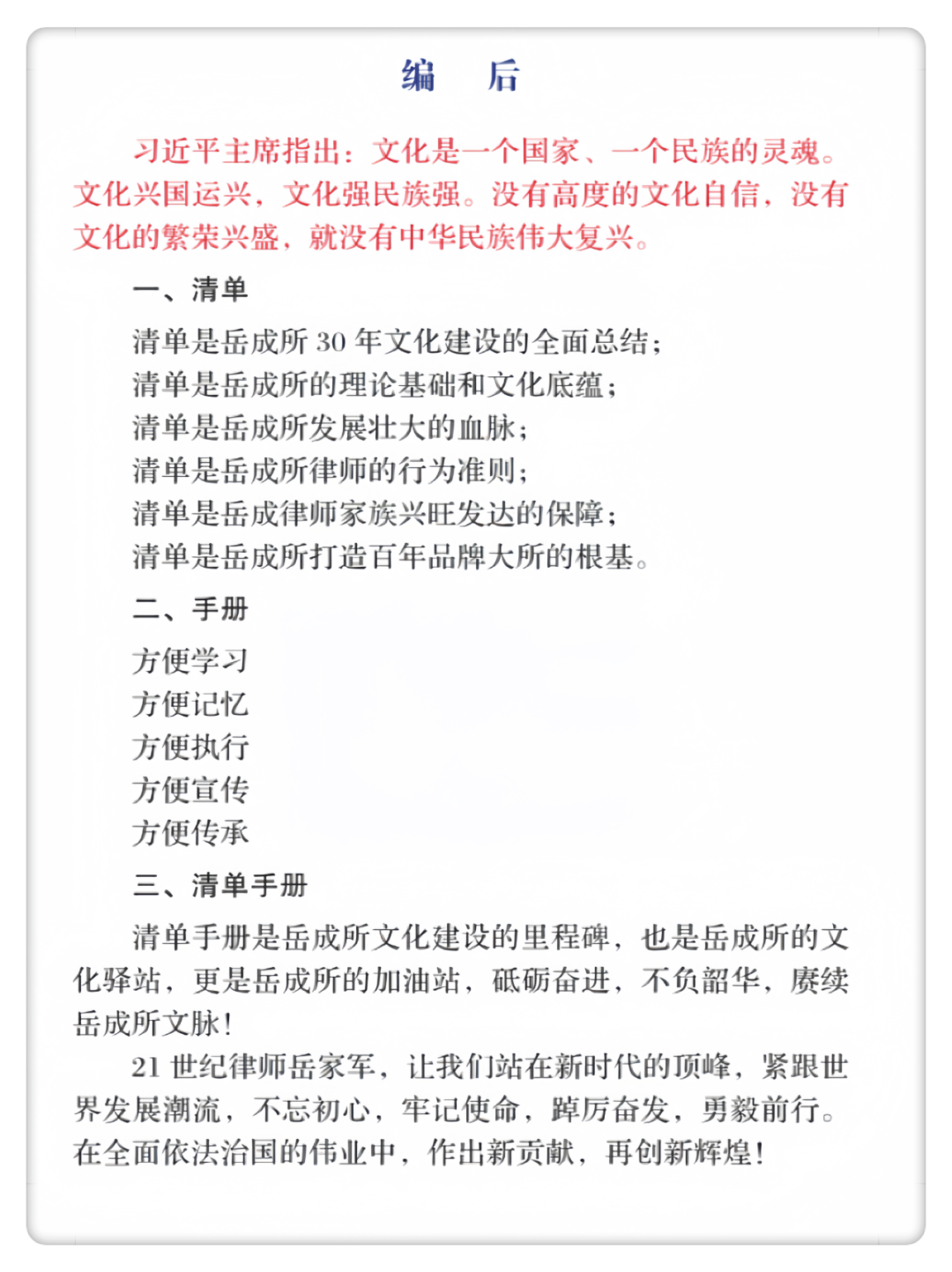
编后
《文化建设清单手册》是岳成所建所32年来的经验总结,饱含着岳成所丰富的文化底蕴和理论基础,将32项清单制作成手册,让大家更清楚直观地了解岳成所的文化建设。
三十多年的文化建设,沉淀出岳成所的文化底蕴,奠定了岳成所的理论基础,筑牢了岳成所的根基!