当前位置:首页>>媒体报道

刑法新增罪名一览

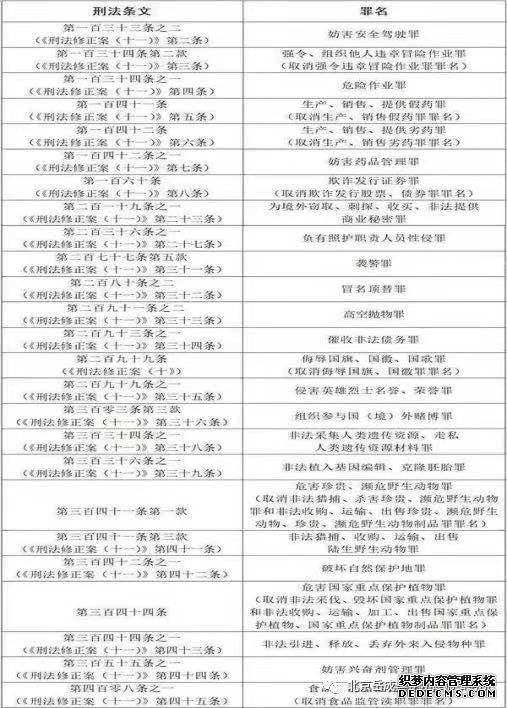
《中华人民共和国刑法修正案(十一)》以及《最高人民法院、最高人民检察院关于执行(中华人民共和国刑法)确定罪名的补充规定(七)》自2021年3月1日起同步施行,本次刑法修正案及罪名补充规定新增了17个罪名,另对原10个罪名做了调整或取消,下图中即为新增罪名和修改取消罪名:




新增罪名中,如高空抛物罪、妨害安全驾驶罪、冒名顶替罪、侵害英雄烈士名誉荣誉罪等罪名,对于维护社会公平正义,维护社会稳定具有重要意义。对于上述新增罪名,读者朋友应当给予重视和了解,避免触犯刑法而受到刑事处罚。
文/张可律师